“第二天就要办了,结果头一天凌晨才发微博说延期,最后直接取消,我们的损失谁来负责?”这是来自上海的徐女士所遇到的事情。
她告诉红星新闻记者,今年6月,得知自己喜欢的明星要在成都参加音乐节,她早早地买了门票、订了机票和酒店。而音乐节临时延期、取消,主办方说好的补偿1000多元损失,最后却没有兑现。
几个月过去,退费的讯息石沉大海,最终她不得不诉诸法律。目前,成都市锦江区人民法院已受理该案。

演出前一天公告延期、取消
观众维权难
记者看到,该音乐节的宣传中提到:热浪澎湃2024「Splash!」限定主题音乐现场首站—成都站,将于6月15日正式举办,艺人阵容有“新生代音乐人潮流代表——王子异、全能唱作人——小鬼-王琳凯、中国内地流行乐女歌手——陆柯燃、唱跳女歌手——谢可寅Shaking Chloe”等。

徐女士说,她本身就比较喜欢去音乐节,加上她比较喜欢这次的明星阵容,因此6月7日,她便花658元买了演出门票,并提前订了机票和酒店。但令她没想到的是,主办方却在演出前一天凌晨发官方微博告知音乐节“因故延期举办”。
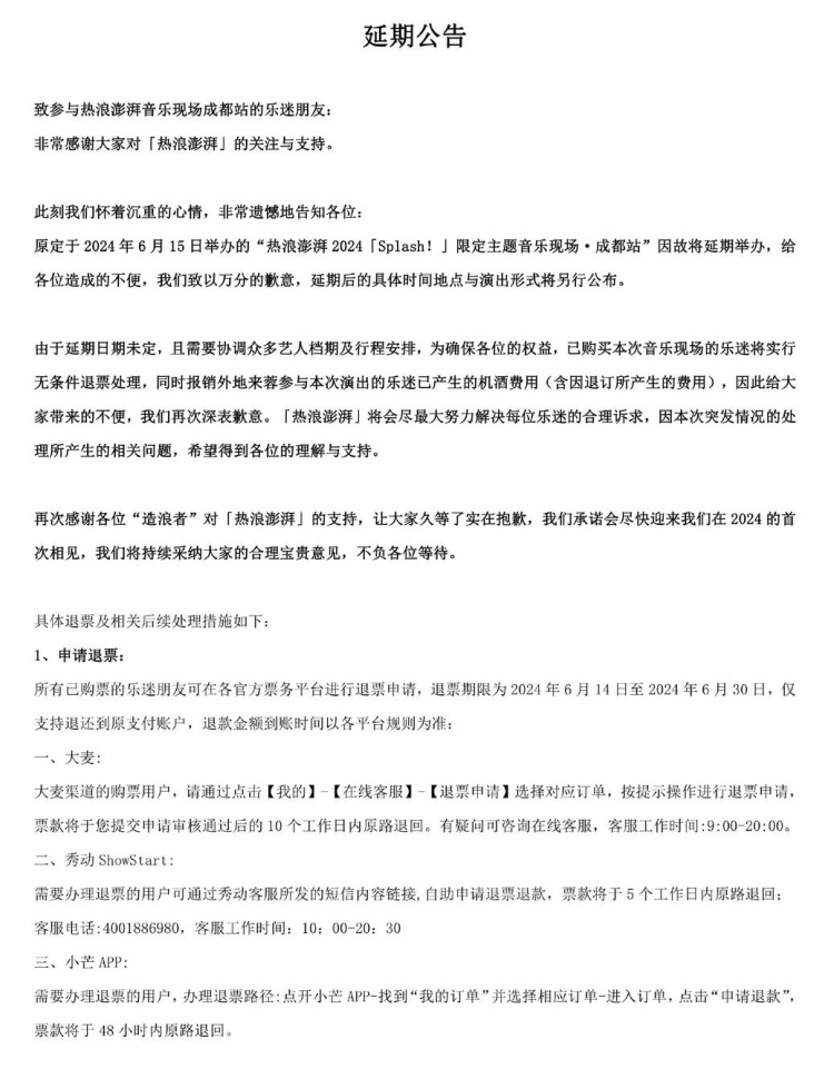
记者看到,6月14日凌晨1点零5分,“热浪澎湃官方planet”发布微博称,原定于2024年6月15日举办的音乐节因故将延期举办,延期后的具体时间地点与演出形式将另行公布,为确保歌迷的权益,对已购门票的乐迷将无条件退票,同时报销外地来蓉乐迷已产生的机酒费用(含因退订所产生的费用),并给出了申请退票以及相关费用报销的渠道。

▲延期公告部分截图
徐女士说,门票在公告发出后很快就退了,但她将1000多元的机票退票损失相关信息发给指定邮箱后,却一直没有动静,后来她拨打公告中的官方咨询电话,却是空号。无奈之下,她向主办方四川热浪澎湃文化传媒有限公司(以下简称:热浪澎湃公司)注册地锦江区进行投诉。而锦江区文旅局给到的回复是无法联系上该公司。
红星新闻记者拨打该公司的公开电话,也处于暂时无法接通状态。
徐女士说,受损失的不止她一人,在20多人的维权群中都存在同样的情况,“少的几百元,多的好几千元。”但据她了解,有部分观众拿到了补偿。
观众自学法律写起诉书
目前区人民法院已受理
记者看到,在主办方官方微博下方,直到10月初都有网友在下方评论要求退钱,不过该官方微博已于8月底停更。
徐女士说,他们本想集体起诉维权,但由于程序较为麻烦,自己又身在外地,因此她便以个人名义先行在网上递交起诉状,目前成都市锦江区人民法院已受理此案。
本来去看音乐节是一件很开心的事,没想到最后变成反复维权。回顾维权历程,徐女士说,从6月中旬到现在,几个月过去了,她觉得维权还是很难的,“时间也拉得很长。”钱本来就不多,如果再找律师起诉,花费就更大了。因此为了此次起诉,她在网上自学了法律方面的相关知识,写了起诉书,“如果能维权成功,我会把案例分享给大家,让大家按照我的模版来进行‘复刻’。”
据了解,该公司在取消成都场以后,还于8月份在北京办了其他艺人的巡演活动。

取消原因:门票销售差
文旅部门:建议报警、起诉处理
记者了解到,虽然公告中称要延期举办,但实际上该场音乐节最后是直接取消了。
对于原因,有多位业内人士向记者确认,取消是因为票房不好,“只卖了一两百张,十分之一都不到,当时舞台都搭建好了。”但由于要亏损,主办方还是在“头一天”选择取消。徐女士也表示,当时她买票的时候,“票的确很好买”。
据业内人士介绍,一般这种演唱会都没有赞助商,“但在筹备过程中,在经历多个中间商赚差价后,最后接手的那家公司就只能靠卖票来挣钱。”如果最后连票都没卖够,就只有选择不办,责任也由最后这家公司来承担,但也不排除最后这家公司是临时成立的“背锅”公司,用以逃避责任。
记者从天眼查上看到,热浪澎湃公司成立于2023年,注册资金100万元,已被列入“经营异常”。除了徐女士的案子,该公司还涉及与成都某舞台设备服务公司的租赁合同纠纷。
上述业内人士表示,对于演出取消后的机、酒损失,主办方不会主动提出补偿,“有的主办方会出于对自身品牌的考虑进行退款,但有的不会。”
而如果演出要选择取消,一般都会提前一两周或几天通知,让观众有反应的时间,像这种提前一天凌晨取消的比较少见。记者看到,此前“2024时笙音乐节西安站”也曾出现过演出前一天主办方临时宣布取消的情况。但记者看到,大多数音乐节的取消,一般都会提前多日发布公告。
10日上午,记者从锦江区文体旅局负责处理投诉的部门了解到,此次不仅只有徐女士一人投诉。7月至8月,有其他来自北京等地的消费者致电投诉。8月中旬,他们去到该公司的注册地址(锦江区小科甲巷1号1栋1单元10楼11号),发现已人去楼空,公司所留有的联系方式均无法联系,他们只能将该情况去函告知市场监管局,将该公司列入经营异常。
工作人员建议消费者去公安部门报警或是去法院起诉,通过经侦等手段对该公司的账户进行查处,以追回损失。
律师说法:
因非不可抗力事由取消,可以主张赔偿损失
那么,徐女士等人可以要求主办方对机、酒损失进行补偿吗?对此,四川一上律师事务所合伙人林小明律师表示,乐迷在购票后双方已经构成合同关系,如主办方不能履行约定应承担违约责任,根据《中华人民共和国民法典》规定:“在履行义务或者采取补救措施后,对方还有其他损失的,应当赔偿损失”。
音乐节没有如期举行,主办方应在合理时间予以公告,以便乐迷进行应对。从这方面而言,主办方临近举行时宣布延期举办具有一定过错,应对消费者给予一定补偿。若主办方提前相应时间公告,使乐迷可以有时间采取相应措施,则主办方不需要对扩大的损失进行赔偿。也就是说,外地乐迷在接(看)到音乐节延期后,因自身未及时退票造成的损失,很难获得赔偿。
重要的是,本事件中主办方公告明确将无条件退票,同时报销相应费用。也就是说,在各方达成新的约定后,主办方应按照该承诺履行退票及报销费用的义务。因此,若徐女士等人确因延期遭受了不可避免的损失,则有权利向主办方主张相应损失。
四川英济律师事务所高级合伙人、执行主任陈逢逢也提到,若主办方取消演出是因不可抗力事由,且提前通知消费者并提供相应的证据,则主办方及相关售票主体在承担直接损失(门票)后,可以不承担机票、酒店等损失。若是因非不可抗力事由,比如因自身票价销售不佳而取消,则乐迷可以主张赔偿。
对于“没有契约合同,没有补偿”的说法,陈逢逢认为是不正确的,根据《中华人民共和国民法典》相关规定,主办方及相关售票主体收取了消费者支付的门票费用,并向消费者交付了形成的电子或书面门票后,即双方形成了买卖合同关系,主办方及相关售票主体应依法履行合同义务,否则构成违约,应承担违约责任。在目前情况下,律师建议消费者与主办方协商赔偿,若双方无法达成一致,可以通过法律途径起诉。
对于主办方资质审核问题,林小明认为,审核部门只要根据法律法规的规定尽到相应谨慎审查义务,也不应因噎废食,附加更多义务或条件阻碍商业经营行为,让商业行为应回到商业本身。此外,商家也应诚信经营,爱惜羽毛,在事发后积极主动地寻求解决之道,而不应采取逃避的做法。但若相似活动能借鉴类似淘宝等第三方平台进行交易,甚至对相应交易金额按比例进行监管,也不失为一种好的监管方式。
原标题:音乐节举办前一天凌晨通知延期,最后取消!观众起诉主办方退机酒损失
编辑:张沛 责编:周希 审核:肖玲